Admin Login
Admin Login
Facebook
Twitter
Instagram
Main Menu
HOME
ABOUT US
A BRIEF OVERVIEW
BYLAWS, POLICIES AND PROCEDURES
AGM MINUTES
CMHA FINANCIALS
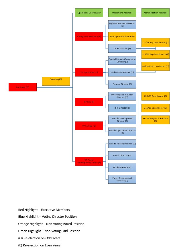
CMHA BOARD OF DIRECTORS ORGANIZATION CHART
CMHA BOARD OF DIRECTORS
CORE VALUES
CMHA Board of Directors Job Descriptions
RESOURCES
CMHA CORE VALUES
GOALIE INFO
REGISTRATION INFORMATION
LEAGUES
OFFICIALS
IMPORTANT LINKS
MASTER SCHEDULE - SLS-MINI THNI-REF ASSIGNMENT
HEALTH AND SAFETY
CMHA PAST TEAMS
INTRO TO HOCKEY INFORMATION
MANAGER INFO
COACH INFO
PARENT INFO
CONTACT US
Bow Valley Elite Hockey
BVEH - Spring INFO
INFO
BVEH - AAA HEAD COACHES
BVEH - AA HEAD COACHES
BVEH PROGRAM FEE GUIDE 26-27
Elite Pathway Flowcharts
BVE SCHEDULE
GROUPINGS - PREP CAMP AND SPRING ID TRYOUTS
JR CHAOS BANQUET
Divisions
U7
U7 Homepage
COYOTES - A
BLUE DRAGONS - B
BEARS - C
TITANS - D
FIRE HAWKS - E
BOBCATS - F
WOLVES - G
PINK PONY CLUB - H
MîNî THNî - FLAMES
U9
U9 Homepage
ROCKIES - A1
ROCKIES - A2
ICE HAWKS - A3
YETIS - B1
PUCK PIRATES - B2
BLACK BEARS - B3
MINI CHAOS - B4
MINI CHAOS - C4
BULL SHARKS - C1
LAVA CHICKENS - C2
MINI THNI - TATUNGAS - C3
TBA
U11
U11 Homepage
U11 - Cochrane Hitmen - A
U11 - Cochrane Rockies Rockets - B
U11 - Yetis - C
U11 - Cochrane 67s - D
U11 - Coffee Muggers - E
U11 - MîNî THNî
U11 JR CHAOS A
U11 JR CHAOS B
U11-1 - U11T2Y
U11-2 - U11T2G
U11-3 - U11T3G
U11-4 - U11T4G
U11 BVTW AA
U13
U13 Homepage
U13-A - Cochrane Bulldogs
U13-B - Cochrane Rockies Rampage
U13-C - Cochrane Yetis
U13-D - Cochrane Warriors
U13-E JR CHAOS
U13-F JR CHAOS
U13 JR CHAOS
U13-1 - U13T2B
U13-2 - U13T2Y
U13-3 - U13T3B
U13-4 - U13T4G
U13AA BVTW
U13AA BOW VALLEY CHAOS
U13AAA TIMBERWOLVES
U15
U15 Homepage
U15-A - Rangers
U15-B - Cochrane Rockies
U15-C - Cochrane Rockies
U15-D - Cochrane Ice Kings
U15 JR CHAOS A
U15 JR CHAOS WHITE
U15 JR CHAOS RED
U15-1 - U15T1B
U15-2 - U15T3Y
U15-3 - U15T3S - BLACK
U15-4 - U15T3WG - RED
U15AA BVTW
U16
U16 Homepage
U16-1
U16AA BVTW
U17
U18
U18 Homepage
U18-A - Barnacles
U18-B - Goon Rats
U18-C - Raiders
U18-D - Dark Knights
U18-E - Raccoons
U18-F - Rangers
U18 JR CHAOS
U18-1 - U18T1R
U18-2 - U18T3B
U18AA BVTW
U21
U21 Homepage
U21 GENERALS
CMHA ORG CHART
×
close